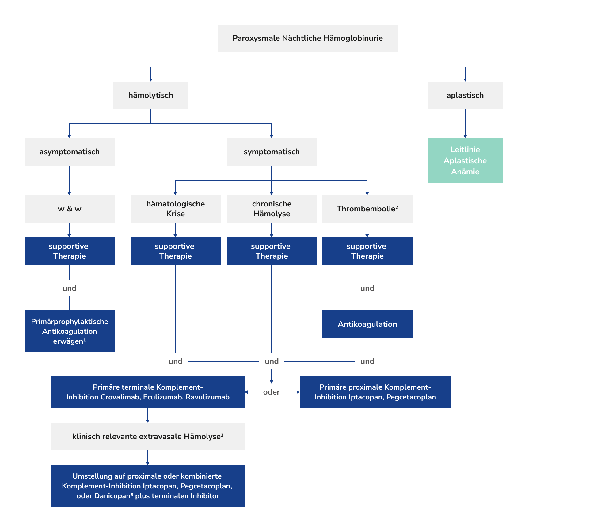
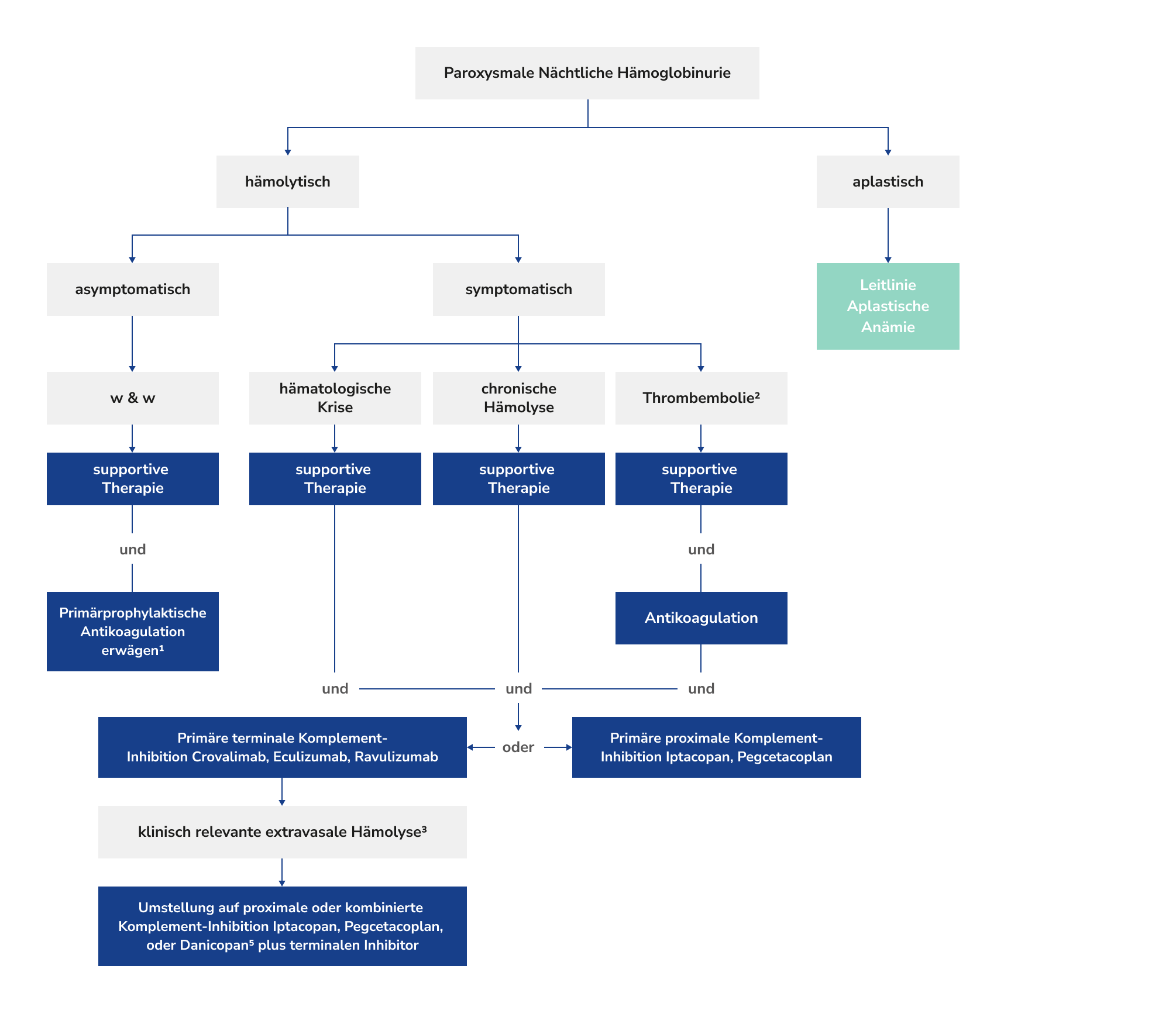
Die Therapie der paroxysmalen nächtlichen Hämoglobinurie (PNH) zielt darauf ab, die komplementvermittelte intravasale Hämolyse zu kontrollieren, thromboembolische Komplikationen zu verhindern und die Morbidität zu reduzieren.
Zentrale Säulen sind:ref_onkopedia
- Komplementinhibition als krankheitsmodifizierende Therapie
- Supportive Maßnahmen (z. B. Bluttransfusionen, Substitution von Folsäure und Eisen, Antikoagulation, Immunsuppression)
- In besonderen Fällen: allogene Stammzelltransplantation als potenziell kuratives Verfahren, aber mit hohen Risiken
